k8凯发官网app下载
招生代码:11121
-
english
k8凯发官网app下载
招生代码:11121
广东省首批十佳民办高校
学校简介
领导致词
现任领导
学校章程
学校文化
美在华联
english
校史馆
精品课程
数字校园
官方微信
k8凯发官网app下载的人才招聘
当前位置:
教学动态
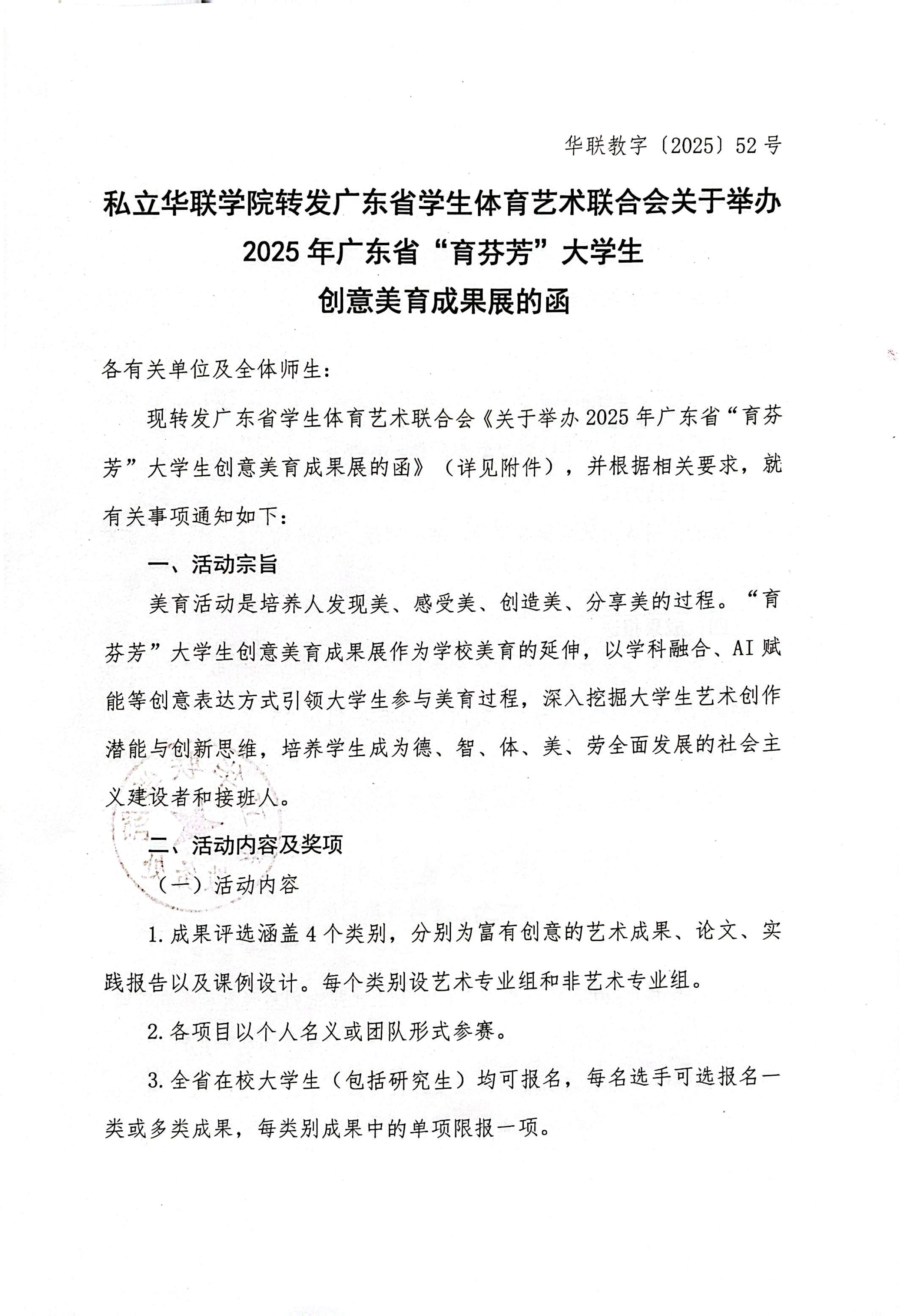
关于举办2025年广东省“育芬芳”大学生创意美育成果展的函-k8凯发官网app下载
发布:2025-10-10 / 阅读量:次
上一篇:
加快推进教师队伍数字化转型 推动职业教育高质量发展-学习资料(四)
下一篇:暂无
快速链接:
招生信息
图书馆
官方微信
网站地图